北京時間2025年12月29日消息。今天晚上,中國籃協公布了WCBA女籃聯賽的工資帽規定。在中國女籃國家隊沖擊2028洛杉磯奧運周期,國內一些俱樂部渴望運轉順暢的情況下,這個工資帽的出爐非常有必要。

過去五個賽季,內蒙古女籃斬獲了2次冠軍,2次亞軍。但是這樣一支勁旅卻未能參加本賽季的聯賽。另外,四川女籃在經過幾個賽季的高投入后,本賽季也開始進行調整。——這樣的情況下,中國籃協適時公布了工資帽規定,此舉可以讓女籃各家俱樂部在投入上有一定的限制,確保細水長流,確保穩健的財政,確保公平和透明!

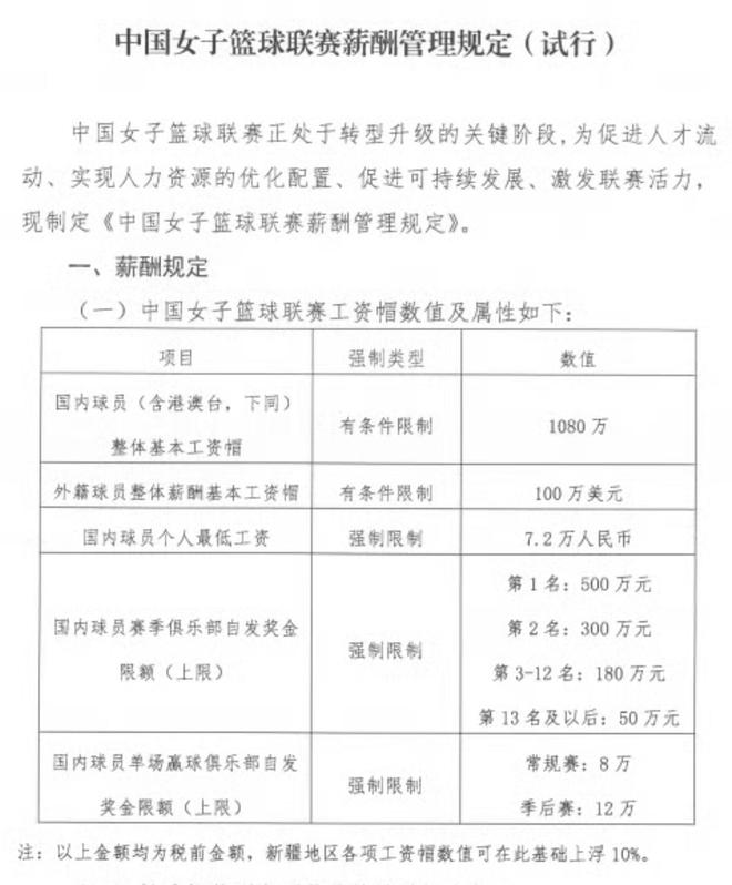
這次的工資帽制度,在本賽季是試行階段,下賽季,也就是2026-2027賽季將正式運行。我們來看一下此次規定的幾項具體細則:

1,國內球員,包含港澳臺球員,加在一起的整體工資不得超過1080萬人民幣。
2,外國球員整體的工資,不得超過100萬美元。
3,國內球員最低收入是7.2萬人民幣。

這三項規定的前兩項可以看到,一家WCBA女籃俱樂部今后的一個賽季,本土+外援的工資投入總和,將會小于1800萬人民幣。而第三項則是對于普通球員的一種保障。

4,規定還有如下細則,一家WCBA女籃俱樂部的自發獎金限額上限,以及單場贏球獎金。——這樣的設置是避免俱樂部之間進行過度的投入,導致后續運轉無序。

5,規定還出爐了調節費的細則:

WCBA女籃聯賽,既是球迷非常關注的聯賽,同時也是國家隊球員的重要來源。球迷去到現場,或者在電視前給心愛的女籃俱樂部加油,已經養成了很多的優秀的俱樂部聯賽文化。這次出臺工資帽規定,并且逐步實施,可以讓WCBA聯賽更加有序的發展,同時能夠更好的給國家隊輸送好的球員。

過去幾個賽季,伴隨著中國女籃在東京周期、巴黎周期的輝煌戰績,WCBA聯賽的熱度也是非常之高。一些俱樂部的投入也有些過大。——如今,在2025年的年終歲末出臺這些規則,相信可以全力促進女籃聯賽的進一步健康發展。未來幾個賽季十分關鍵:2028洛杉磯奧運周期已經進入到沖刺階段,更多優秀球員從聯賽中得到培養,更精彩的聯賽對抗呈現出來,是球迷期盼的!
上一篇:宮魯鳴觀賽!中國女籃2025年總結:亞洲杯獲季軍,張子宇嶄露頭角
下一篇:返回列表